成人视频

设为成人视频 加入收藏 旧版入口
关于开展2023级硕士研究生学位论文开题报告答辩的通知
作者: 编辑:成人视频 日期: 2024-11-18 信息来源: 审核人:王静 点击数:

学位论文开题报告是开展学位论文工作的基础,是保证学位论文质量的重要前提,是研究生培养工作的重要环节。为加强学院研究生培养过程管理,切实做好开题报告工作,保证研究生学位论文质量,经研究决定,学院现开展2023级硕士研究生学位论文开题报告答辩。相关事宜通知如下:


一、答辩时间

2024年11月23日(星期六)上午


二、参与人员

2023级全体研究生


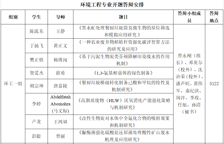
三、地点和分组


四、组织实施

(一)成立答辩评审小组,各组设组长1名,秘书1名。研究生本人的导师不得担任开题报告评审小组成员。

(二)现场答辩。学生应结合PPT汇报开题报告相关内容。陈述完毕后,现场回答评审小组成员提问。研究生陈述和回答问题时间总体不少于20分钟。

(三)评审小组听取开题报告并结合相关材料,对论文选题与专业符合度、研究方案的可行性、创新性、科研工作量等进行评价,提出修改意见,作出是否通过的结论,签署评审意见。

(四)开题报告结束后,相关材料由评审小组秘书负责汇总,录入和提交开题结果,并在开题报告会结束后一周内将开题报告相关材料交学院研究生秘书存档。


五、开题报告结果与处理

(一)开题报告评审结果为通过和不通过。

1.通过开题报告的研究生应根据专家的意见进行修改,经导师审核同意后,可进入学位论文研究写作阶段。

2.未通过开题报告者,应根据评审小组的意见对开题报告进行全面修改,经本人申请、导师同意后,需按照学位论文开题报告程序重新进行开题,两次开题时间间隔不少于1个月。重新开题仍不通过者,随下一年级进行开题,毕业时间同时顺延。


六、论文题目的更改

(一)开题报告通过后,原则上不得更改学位论文题目。在不涉及研究方向和主要研究内容改变的情况下,学位论文题目可做细微调整,填写《学位论文题目更改申请表》,交学院备案。

(二)学位论文题目如需要做较大修改且涉及研究方向或主要研究内容的改变时,须由研究生提出申请,经导师同意签字、报学院审批同意后按照学位论文开题报告程序重新进行开题,开题情况报研究生处备案。论文工作开始时间从开题通过之日算起。如未办理有关审批手续且重新开题者不能进入后续的学位论文答辩环节。



成人视频

2024年11月18日

一审:

二审:

三审:

成人视频-成人视频高清在线观看分享站©版权所有  

电话:028-84616652 邮箱:[email protected] 地址:成都市外东十陵成人视频 邮编:610106