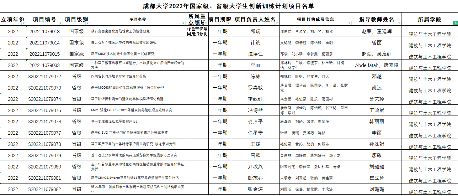
近期,学校公布了2022年国家级、省级大学生创新训练计划项目立项名单,成人视频
共获得四项国家级立项、十一项省级立项。

一直以来,学院认真贯彻落实高等学校创新创业教育改革精神,不断完善创新创业教育体系,以课程建设为核心,将创新创业教育融入人才培养全过程,加大创新性人才培养力度。
学院高度重视学生创新创业,积极组织全院师生参与相关项目申报。成人视频
学子积极开拓创新意识、启迪创意思维、提升创造能力,积极参与大学生创新训练计划。
相关链接:关于公布2022年国家级、省级大学生穿新训练计划项目立项的通知