7月29-30日,由中国测绘学会教育工作委员会主办,滇西应用技术大学承办,南方测绘集团协办的2024年全国大学生测绘学科创新创业智能大赛圆满成功。共有来自全国360多所高校,近8000名学生参加了此次大赛,赛事规模和影响力创历届大赛新高。我校学子共荣获特等奖4项、一等奖6项、二等奖8项,获奖数量和级别再创新高!
全国大学生测绘学科创新创业智能大赛是全国大学生展示测绘科技创新的最高级别赛事。今年是该赛事入列教育部“《2023全国普通高校大学生竞赛分析报告》竞赛目录”后的第二年。大赛采用选手线上参赛,评委线下评审的方式进行,共分为测绘技能竞赛(含虚拟仿真数字测图、无人机航测虚拟仿真、机载激光雷达虚拟仿真、测绘程序设计四个组,分别设置专业组和非专业组)、开发设计竞赛和科技论文竞赛三个部分,特等奖、一等奖、二等奖的获奖比例仅为5%、10%和15%。

在学校和学院领导的大力支持下,测绘系主任刘璐璐副教授积极组织系内教师开展大赛筹备和赛项指导工作。经5月份的校赛选拔,最终确定27项测绘技能、1项创新开发设计和3篇科技论文参赛。参赛选手们刻苦训练、积极备赛,经激烈角逐,在测绘技能竞赛和科技论文竞赛赛项荣获佳绩。
本次大赛以优良的成绩展示了我校测绘类学科建设水平和人才培养质量,充分展现了成人视频
学子的专业基础和实践能力,促进了创新创业理念和实践能力培养的深度融合,增强了校际师生之间的交流与学习,为我校应用型人才培养注入了新的活力。
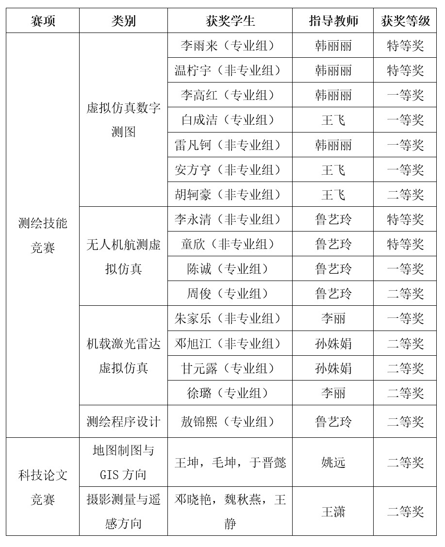
附大赛获奖情况

原文链接://smt.whu.edu.cn/gzdt/tzgg.htm